网站首页
|
工作动态
|
公示公告
|
政务公开
|
党建专栏
|
政务服务
|
营商环境专栏
|
交流互动
>
预算/决算
您所在的位置:首页 - >  政务公开->法定主动公开内容->预算/决算 ->正文
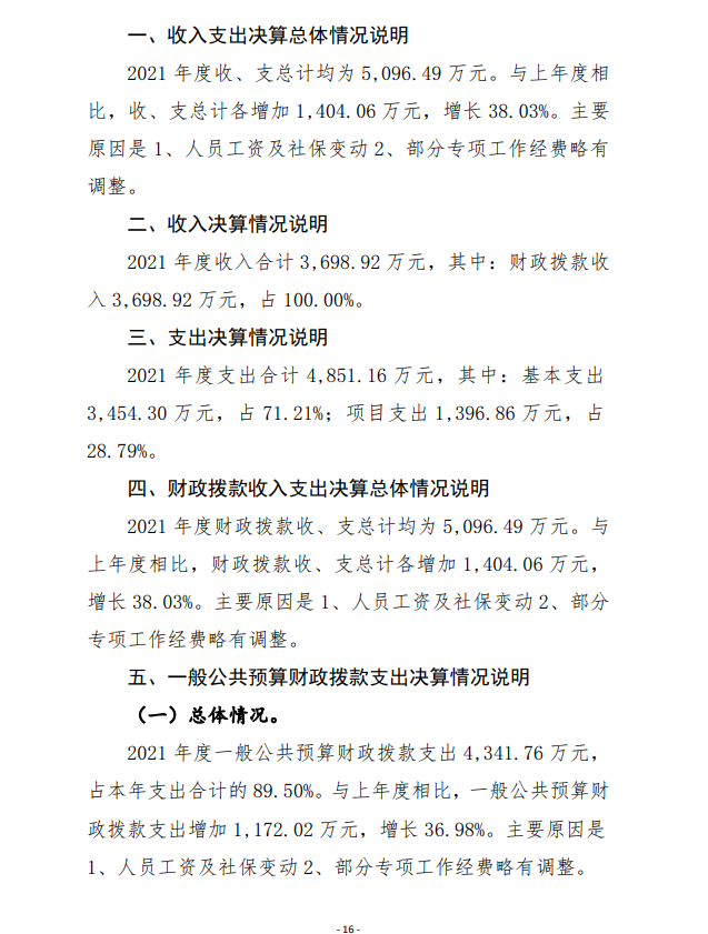
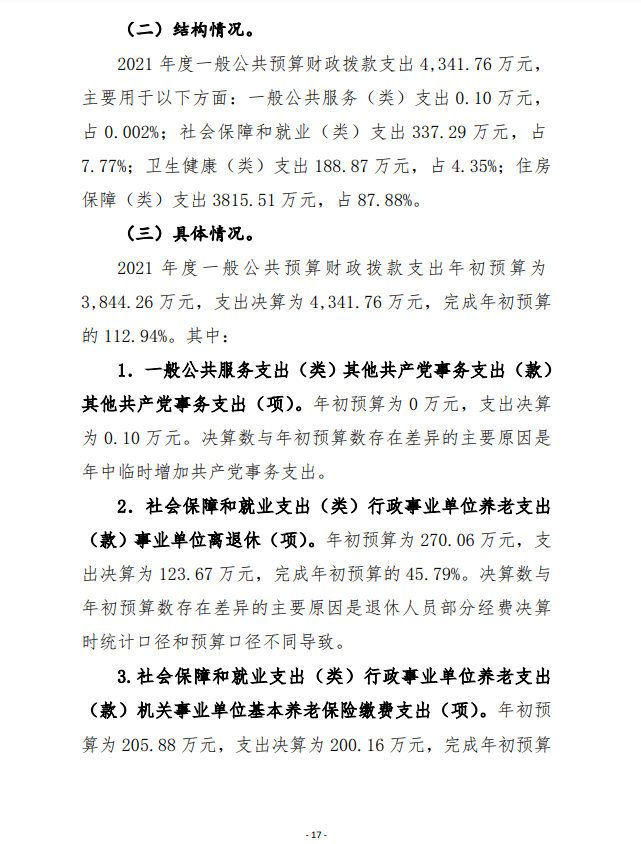
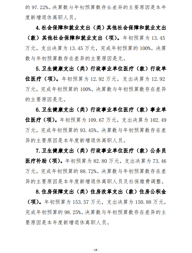
2021年度驻马店市不动产登记服务中心部门决算
发布时间: 2022-09-26 作者: 来源: 浏览次数: 359

点击下载
关闭当前页面

驻马店市不动产登记交易中心 版权所有 信息产业部备案号:豫ICP备11007414-4号

地址:驻马店市泰山路广泰大厦11楼 邮编:463000 联系我们

网站标识码:4117000021 豫公安备案41170002411747